金年会

研發與生産

公司擁有雄厚的技術研發實力,尤其是在自動化、智能化應用軟件研發及信息化應用方面積累了大量的技術經驗,并組建了一支具有豐富開發經驗的優秀技術團隊,為公司的業務開展提供了強有力的支持。

01 液體化工倉儲庫區業務執行系統

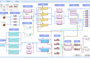
“液體化工倉儲庫區業務執行系統 ”是針對建有儲罐的液體化工倉儲庫區而設計、開發的庫區業務執行系統,是液體化工倉儲庫區信息化建設的核心解決方案。系統涵蓋庫區業務、生産管理的全過程,全面實現整個業務處理和生産活動的信息化、标準化和規範化管理;系統保證各種業務生産數據的高可靠性、完整性、時效性和全面性;系統幫助庫區提高信息化管理水平,進一步提高企業競争能力。

02 企業安防、自控系統集成發布平台

随着信息化技術的不斷推進,很多企業内部都存在分散獨立的安防、自控子系統,并且每個系統都各自為陣,數據分散,不能共享,平台不統一,形成了一個個信息孤島,導緻使用不便,操作繁複,數據冗餘,信息化整體效益的優勢、潛力得不到充分發揮。 “企業安防、自控系統集成發布平台 ”即針對上述情況,根據客戶企業信息化的實際情況以及對于信息系統集成的實際需求,将分散獨立的各信息子系統進行集成,巧妙的處理了各系統中異構的數據結構和數據存儲方式,将各系統的數據進行整合,統一合理規劃、存儲數據,減少數據冗餘,在一個統一的平台上進行數據發布和管理,有效的實現信息共享,提供簡單方便統一的操作方法,進一步降低人力成本和管理成本,提高企業管理效率和經濟效益。

XML 地圖